首页
产品中心
公路客车
公交客车
轻型商用车
重卡
专用车
智能车
营销服务
网点查询
金融服务方案
售后服务
解决方案
智慧交通解决方案
新能源重卡解决方案
移动医院解决方案
全场景公交产品解决方案
售后服务解决方案
新闻动态
金龙新闻
党建专栏
金龙影像
金龙公告
关于金龙
金龙简介
金龙历史
金龙文化
金龙荣誉
社会责任
加入金龙
CN
CN
EN
FR
AR
ES
RU
云上展厅
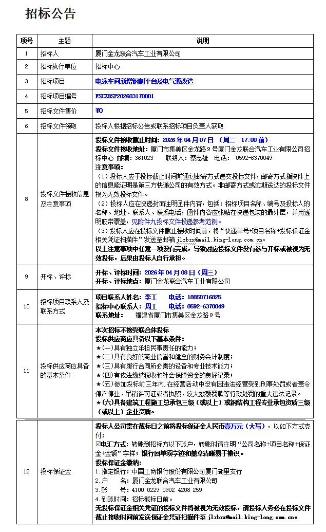
公开招标招标公告-电泳车间新增钢制平台及电气源改造项目
2026年 03月 20日 08:14:12
标书-电泳车间新增钢制平台及电气源改造项目
表单1-综合评标-电泳车间新增钢制平台及电气源改造项目
电泳车间新增钢制平台及电气源改造项目技术资料-2026.03.17
上一条
·
公开招标招标公告-大巴淋雨房改造设计项目
·
下一条
公开招标中标结果公告-金龙客车2026-2027年度海湾GCC、SASO、MOIAT认证项目
返回列表
400-886-6700